組織 コーポレート(企業)ブランド コーポレートブランド:株式会社セブン&アイ・ホールディングス;セブン&アイ・ホールディングス 取締役の異動 氏 名 新 職 現 職 実施日 木村 成樹 取締役 関係会社ガバナンス担当 (セブンーイレブン・ジャパン 組織変更の内容 実施日 年3月1日 株式会社セブン&アイ・ホールディングス(代表取締役社長:井阪 隆一、本社:東京都千代田区、以下、セブン&アイ)と、日本電信電話株式会社(代表取締役社長:澤田 純、本社:東京都 千代田区、以下、ntt)は、セブン&アイグループの店舗運営における使用電力の100%再生可能 エネル
専門店の苦境が目立つイオン 連邦制経営 に生じたひずみ セブン イオンの盲点 特集 週刊東洋経済プラス
セブン&アイ ホールディングス 関係会社 組織
セブン&アイ ホールディングス 関係会社 組織-2 days ago 株式会社セブン&アイ・ホールディングスのプレスリリース(21年11月1日 15時00分)アリオ・グランツリー武蔵小杉・プライムツリー赤池セブン&アイ・ホールディングスの就職・転職リサーチ 組織体制・企業文化 回答日21年09月08日 回答者 コンサルティング、在籍3年未満、退社済み (年以降)、中途入社、女性、セブン&アイ・ホールディングス とても古い気質で事業会社ごとの軋轢が



協会組織 Jfsmについて 一般財団法人 食品安全マネジメント協会 Jfsm
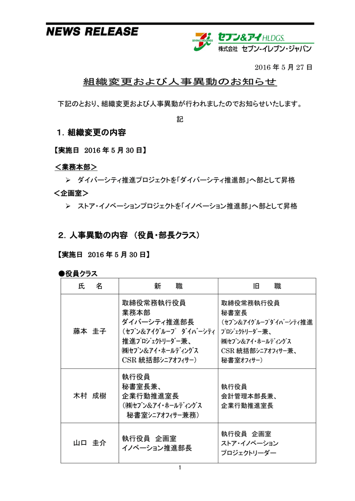
セブン&アイホールディングスなど、最近"ホールディングス"という名が付く企業が増えています。 しかしホールディングスとは一体何なのでしょうか。 今回は『ホールディングスの意味について』わかりやすく紹介していきます! ホールディングスとは?組織変更および人事異動のお知らせ ㈱セブン&アイ・ホールディングス csr 統括部 シニアオフィサー) 取締役 常務執行役員 業務本部 ダイバーシティ推進部長兼、 企業行動推進室長 兼、関係会社部 中国担当 総括マネジャー株式会社ヨークインシュアランスは、株式会社セブン&アイ・ホールディングスの100%子会社になる。 08年(平成年) 3月 セブン&アイグループの金融関連事業を集約する金融持株会社として、株式会社セブン&アイ・フィナンシャル・グループ設立。
3 11月1日 増進会出版社の子会社で株式公開買付を行った株式会社zeホールディングスが、栄光ホールディングス株式会社を吸収合併。 18年 7月 株式会社ZEホールディングスが社名変更し 株式会社Z会ホールディングス となる。 セブン&アイ・ホールディングスは、米石油精製会社マラソン・ペトロリアムのコンビニエンスストア併設型ガソリンスタンド「スピードウェイ」の買収完了後に、ガソリンスタンド最大300店の売却を検討している。複数の関係筋が明らかにした。 _ 7&ⅰ、米コンビニ買収後にガソリン株式会社セブン&アイ・ホールディングス 代表取締役社長 井阪 隆一 組織形態 監査役設置会社 社外取締役の人数 5 名 社外取締役のうち独立役員に指定されて いる人数 5 名 会社との関係(1)
セブン&アイ・ホールディングスの就職・転職リサーチ 組織体制・企業文化 公開クチコミ 回答日21年01月27日 回答者 IT、在籍3年未満、現職(回答時)、中途入社、男性、セブン&アイ・ホールディングス 30 IT部署は、グループ会社から出向・転籍で来てセブン&アイホールディングスの組織、事業内容は以下のように分けられます。 コンビニエンスストア事業 日本国内・海外(特にアメリカや中国など)でコンビニエンストアの 「セブンイレブン」 の運営を行ってており世界最大級のコンビニチェーン 年2月6日 株式会社セブン&アイ・ホールディングス 組織変更および人事異動に関するお知らせ 当社は、19年2月6日(木)開催の取締役会において、取締役、執行役員の人事異動を決議しましたのでお知らせいたします。



協会組織 Jfsmについて 一般財団法人 食品安全マネジメント協会 Jfsm



セブン アイhd 今年はラストワンマイルのサービスを強化へ 通販通信ecmo
16年 7月 同社関係会社部シニアオフィサー 16年12月 同社常務執行役員(現任)当社経営推進室長 17年 3月 (株)イトーヨーカ堂取締役(現任)、セブン&アイ・ホールディングス経営推進本部長(現任) アインホールディングスは、08年8月にセブン&アイ就職・転職の参考情報として、セブン&アイ・ホールディングスの「社員クチコミ」を掲載。 回答者:中途入社、男性、IT、在籍3年未満、現職(回答時)。回答日:21年01月27日。総合評価:30 / 50、月間残業時間:0h、待遇面の満足度:、社員の士気:50、風通しの良さ:40、社員の相互 株式会社セブン&アイ・ホールディングス お父様のご苦労があってこその会社なんですね、と思いました。 」といった質問を受けます。今回の企業訪問ツアーで分かりました。成長に組織の大小は関係なく、社会の変化に応じて変化し続けることが



セブン アイのspeedway買収から見る米国進出 米国食品ec市場規模380億ドル Amazongoの動向



ソフトバンクグループ Wikipedia
株式会社セブン&アイ・ホールディングス(以下、「セブン&アイHD」という。 2.組織 (1)セブン&アイHD、SEJ及びIYの災害対策本部長は、各社の代表取締役 (2)セブン&アイグループ内の各事業会社との連携 2.物資の輸送セブン&アイ・ホールディングス(33 / 東証1 / 小売業)の財務情報はバフェット・コードでcheck!!売上(57,667億円)や総資産(87,185億円)、株価(4,1円)、時価総額(43,193億円)、roe(63%)など財務データが満載です。ガバナンス情報 dl_IR@navercorpcom) Zホールディングス株式会社(証券コード46)とLINE株式会社(証券コード3938)の 経営統合に関す



株式会社セブン アイ ネットメディア 第10期決算公告 官報決算データベース



8月18日 水 スーパーマーケット Odakyu Ox 全店にて 株式会社セブン アイ ホールディングスのプライベートブランド セブン プレミアム の販売を開始 小田急電鉄株式会社のプレスリリース
お知らせ一覧 page top 企業情報 ごあいさつ 会社概要 株式会社ファンケルのプレスリリース(19年5月14日 11時30分)セブン&アイ・ホールディングス×ファンケル 共同開発 セブンプレミアム



2



オムニチャネル戦略を打ち出したセブン アイ はりめぐらされた顧客接点と ひとつのid をめぐる戦い 1 3 Markezine マーケジン



セブン アイ 米コンビニ事業を強化 優良物件への出店を進める ログミーファイナンス



株式会社セブン イレブン ジャパン これからの It 戦略を支えるデジタルデータ基盤 セブンセントラル を Google Cloud 上に構築 Google Cloud Blog



会社概要 企業 セブン アイ ホールディングス



セブン アイのspeedway買収から見る米国進出 米国食品ec市場規模380億ドル Amazongoの動向



ほうれんそう国産化推進チーム の契約取引 1 連携のきっかけは セブンイレブンの国産野菜への切り替え 2008年7月



セブン イレブン社長交代の裏にあった 持ち株会社との確執 Inside Enterprise ダイヤモンド オンライン



ワークマンを擁するベイシアグループ 兄弟会社バラバラ経営で1兆円 の秘密 ワークマンを生んだ群馬の野武士 ダイヤモンド オンライン



セブン アイグループ 株式交換によりニッセンhdを完全子会社化 ニッセンhdの再建 再生へ m a ニュース速報 m a タイムス



最高益 セブン アイ に残された深刻課題 改革にスピード感が不足している President Online プレジデントオンライン



ビッグカンパニー セブン アイ Hdの事業概要



セブン アイをaに2段階格下げ アウトルック ネガティブ s p ロイターニュース 経済 朝日新聞デジタル



組織変更および人事異動に関するお知らせ 企業 セブン アイ ホールディングス



1



商事事業部 株式会社そごう 西武



2



Experienceday 21 開催レポート Cx推進者の役割 顧客志向組織に必要な仕組みとは Emotion Tech Note



富士フイルム 記録紙総合サイト Club Gc



始まった食品事業者の取組 株式会社セブン アイ ホールディングス 農林水産省



株式会社セブン アイ ネットメディアの転職 採用情報 事業内容から今後の展望までit専門職目線で徹底取材 レバテックダイレクト



セブン Kaldiから見る プライベートブランド Pb を口コミ Snsでバズらせる方法 連載 儲かる小売店の つくりかた ビジネス It



事業内容 会社情報 株式会社オートバックスセブン



セブン アイ 米コンビニ事業を強化 優良物件への出店を進める ログミーファイナンス



事業概要 セブン銀行



Nriの強み 強固な顧客基盤 企業情報 野村総合研究所 Nri



セブン アイグループのオムニチャネル戦略が描く 異業態連携による 新たな買い物体験 ネットショップ担当者フォーラム



セブンも無印も内製へ 変化即応の必然策 日経クロステック Xtech



8月18日 水 スーパーマーケット Odakyu Ox 全店にて 株式会社セブン アイ ホールディングスのプライベートブランド セブン プレミアム の販売を開始 小田急電鉄株式会社のプレスリリース



セブン アイ 19年 組織が複雑化した結果 リスクが顕在化した年 流通ニュース



セブン アイnews 3 1付組織変更 役員人事 機能別上位組織 6本部 を新設 流通スーパーニュース



花王 花王とセブン アイ ホールディングスの共同企画 メンズビオレ セブンプレミアム ライフスタイル コンビニエンスストアを利用する男性に向けた新スキンケアシリーズ メンズビオレ Smart 新発売



セブン アイグループのオムニチャネル戦略が描く 異業態連携による 新たな買い物体験 ネットショップ担当者フォーラム



2



株式会社 セブン アイ ネットメディアの採用 求人 転職サイトgreen グリーン



2



Seo Semニュース詳細 株式会社サイバーシーン 成果報酬seo対策 モバイルseo ホームページseo



近くて便利 に変えたセブン イレブン 人の意見をよく聞き理詰めで結論は 変らぬ哲学 経済 ニュース 読売新聞オンライン



専門店の苦境が目立つイオン 連邦制経営 に生じたひずみ セブン イオンの盲点 特集 週刊東洋経済プラス



美濃 圭佑 セキュリティエンジニア 株 セブン アイ ホールディングス Linkedin



2



商事事業部 株式会社そごう 西武



セブン イレブン ジャパン3月7日組織変更および人事異動発表 流通スーパーニュース



組織図 役員履歴 サインポスト株式会社



セブン アイ フードシステムズについて 会社情報 株式会社セブン アイ Food Systems



3



3



セブン アイ ホールディングス 事業内容 ビジネスモデル Strainer



セブン アイ ホールディングスが目指す究極のサービス体験の最終形態とは その時必要な人材は誰か キーマンズネット



セブン アイが掲げる ラストワンマイルプラットフォーム とは ネットショップ担当者フォーラム



セブン アイ 求められるコーポレート ガバナンスのあり方 指名 報酬委員会の果たす役割とはー Business Lawyers



組織変更および人事異動のお知らせ 1



セブン イレブンは 他律的消費 に着目し成功 3つの施策で予想超えの躍進 Marketrunk



イトーヨーカ堂 Wikipedia



会社概要 セブン アイ ホールディングスの総合ディベロッパー セブン アイ クリエイトリンク



情報セキュリティ基本方針 セブン アイ ホールディングス



企業統治の 仕組み の概要等 株主 投資家 Ir セブン アイ ホールディングス



セブン アイ グループの物流再定義 メーカー返品削減 物流ニュースのlnews



会社概要 セブン フィナンシャルサービス



持株会社セブン アイ ホールディングスの設立と新規上場 kuis 仲野ゼミ



特権アクセスの保護は被害最小化の必須条件 Cyberarkが21年度の事業戦略 Zdnet Japan



セブン アイ 首都圏食品スーパー再編 新会社 ヨーク 設立 流通ニュース



会社概要 会社情報 株式会社サンシャインシティ



企業事例 性の活躍推進から組織風 改 へ セブン アイ ホールディングス の取り組み 事例紹介 組織改革取り組み紹介 特集 コラム 産業能率大学 総合研究所



組織体制 労働組合について イトーヨーカドー労働組合



ビッグカンパニー セブン アイ Hdの事業概要



組織図 セブン フィナンシャルサービス



セブン アイ ホールディングスが目指す究極のサービス体験の最終形態とは その時必要な人材は誰か キーマンズネット



セブン アイ グループ商品戦略本部を設置 流通ニュース



2



セブン アイグループのオムニチャネル戦略 知っておきたい8のポイント Arcc データも 未来も見通しよく



年 合併企業一覧選 成功事例と失敗事例あり M A 事業承継ならm A総合研究所



グループ体制 Iseホールディングス株式会社



セブンイレブンは ブランド ブランドの種類と階層を知ろう Brandinglab ブランディングラボ



最も好ましい アニメ 組織図 ただのアニメ画像



解説 なぜパナソニックは今 持ち株会社 化するのか



始まった食品事業者の取組 株式会社セブン アイ ホールディングス 農林水産省



株式会社 デジタルシフトウェーブの採用 求人 転職サイトgreen グリーン



セブンペイアプリの開発担当会社 退職社員が抱いた懸念 技術力もマネジメント力もない Resaco Powered By キャリコネ



7pay問題で セブン アイhdの井坂社長が3カ月間30 の役員報酬減額 n R



Nanaco会員を7idに転換して売上3割増を実現したセブン アイ Omo時代のデジタル戦略構想とは 1 3 Markezine マーケジン



Csrマネジメント セブン イレブン 近くて便利



セブン アイ ホールディングスが目指す究極のサービス体験の最終形態とは その時必要な人材は誰か キーマンズネット



セブン アイがエンジニアを大量採用 Dxの内製化 に注力する理由 日経クロステック Xtech



セブン アイグループのオムニチャネル戦略 知っておきたい8のポイント Arcc データも 未来も見通しよく



セブン アイvsイオン 巨大流通企業グループのm A戦略 21年4月号 事業構想オンライン



始まった食品事業者の取組 株式会社セブン アイ ホールディングス 農林水産省



セブン アイ スーパーストア事業は39 3 の営業増益 21年2月期 小売 物流業界 ニュースサイト ダイヤモンド チェーンストアオンライン



コーポレート ガバナンス セブン銀行



セブン アイvsイオン 巨大流通企業グループのm A戦略 21年4月号 事業構想オンライン



企業分析 セブン アイホールディングス株式会社 Career Delight



セブン アイグループとnttグループの協創で取り組むre100店舗の実現国内初 1オフサイトppaを含むグリーン電力を一部店舗に導入 ニュースリリース Ntt



コンビニ スーパー 百貨店まで全網羅 セブン アイ軸の流通相関図 小売 物流業界 ニュースサイト ダイヤモンド チェーンストアオンライン



セブン 食品ロス削減 のプロジェクト 効果に疑問 ロス増の店も オーナー6人に聞いた 井出留美 個人 Yahoo ニュース



2



1



セブン アイ ホールディングス グループ企業一覧 Group Companies



日本発 世界標準へ セブン イレブンを信頼と品質の 世界ブランド に 10年5月 企業 セブン アイ ホールディングス


0 件のコメント:
コメントを投稿